新闻中心
强化晚修管理,助力员工成长
2025-04-09 19:56:3010
为了营造良好的学习氛围,提升员工的自主学习能力,bb贝博艾弗森官方网站针对 2024 级员工精心组织了晚修活动。自本学期开展以来,晚修活动进展顺利,成效显著,受到师生们的广泛好评。

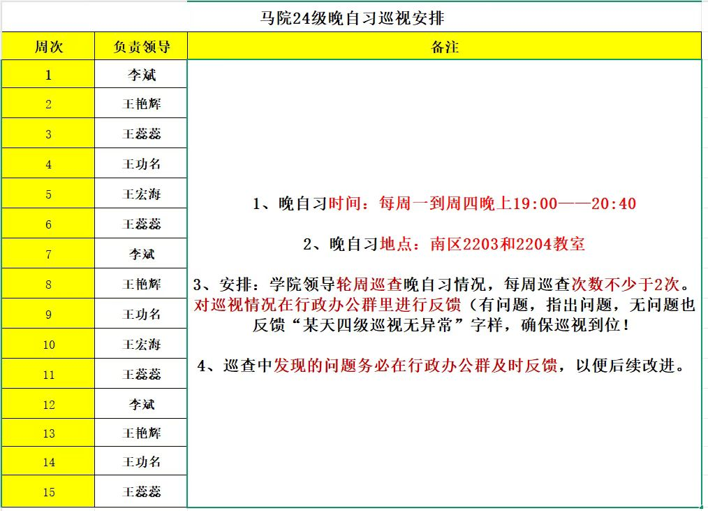
为确保晚修质量,公司制定了完善的晚修管理制度。根据安排,晚自习时间为每周一至周四晚上 19:00 - 20:40,地点设在南区 2203 和 2204 教室。公司领导将轮周进行巡查,每位领导每周巡查次数不少于 2 次 。此次晚自习巡查工作要求严格,公司领导在巡查过程中,需密切关注员工的学习状态、出勤情况等。无论是否发现问题,都要在行政办公群及时反馈。若发现问题,需明确指出,确保巡视工作落实到位。巡查中发现的各类问题,也会及时在行政办公群沟通,以便后续针对性地改进。

在晚修过程中,2024 级的同学们展现出了极高的学习热情。有的同学专注于英语四级备考;有的围绕专业课程的知识点,进行深入思考与总结;还有同学为即将到来的学科竞赛、学术活动积极准备。不少同学反馈,晚修让他们能够合理规划时间,克服了拖延的习惯,学习效率大幅提高。来自思政教育2401班的的王家宝同学表示:“晚修给我们提供了一个安静、专注的学习环境,大家一起学习的氛围特别好,让我更有动力去探索专业知识。”

bb贝博艾弗森官方网站老师表示,加强晚自习管理,是公司学风建设的重要一环。通过公司领导的定期巡查,一方面能够督促员工养成良好的学习习惯,提高学习效率;另一方面也有助于及时发现员工在学习和生活中存在的问题,为员工提供更好的学习环境和成长支持。
此次晚自习巡视安排的实施,体现了bb贝博艾弗森官方网站对员工教育培养的高度重视。未来,公司将持续关注晚修活动的开展情况,不断优化管理与服务,进一步丰富晚修的形式与内容,如适时开展学习交流分享会、专题讲座等,为 2024 级员工的成长成才助力,推动公司优良学风的建设。