新闻中心
ballbet贝博官方网站2024年度重点新闻盘点(下)
2025-02-03 12:50:1210
回望bb贝博艾弗森官方网站的2024年,每一个拼搏的瞬间都历历在目,每一个前进的步伐都坚定有力。让我们一同重温这一年的精彩篇章,感受那份信念与辉煌…
公司新增一门省级一流本科课程
海南省教育厅公布了第三批省级一流本科课程认定结果,公司新增8门省级一流本科课程。其中公司新增一门由庞道晶副教授主持的《毛泽东思想和中国特色社会主义理论体系概论》(社会实践)的一流本科课程。

中国李大钊研究会朱善璐会长一行在海南教研基地开展调研座谈活动
为在新起点上推进中国李大钊研究会海南教研基地建设,进一步加强教研基地联动协作,2024年1月6日下午,中国李大钊研究会朱善璐会长一行莅临bb贝博艾弗森官方网站,调研指导中国李大钊研究会海南教研基地建设工作。校领导朱双平、朱沁夫陪同并座谈。
本次调研座谈,以全面强化中国李大钊研究会海南教研基地建设为抓手,聚焦公司党建、科研、教学等关键领域、核心工作,共同交流经验做法、分享成果成效,旨在以此契机深化彼此共识,探索跨界融合、跨区合作全新范式,有效推动基地建设凝聚多元合力、集成优势,做好做深李大钊精神研究宣传工作,让思政育人效果更加鲜明、更润人心。

公司23级员工徐佳琪荣获教育部“思政课学习之星”参加第八届全国高校老员工马克思主义理论学习夏令营
为贯彻落实习近平总书记关于“大思政课”的重要指示批示精神,引领发挥高校思政课立德树人关键课程作用,2024年7月21-28日,教育部高校思政课教学指导委员会在教育部社科司指导下,举办第八届全国高校老员工马克思主义理论学习夏令营活动。bb贝博艾弗森官方网站徐佳琪同学经海南省教育厅遴选,被教育部选拔为“思政课学习之星”赴吉林大学参加夏令营。

bb贝博艾弗森官方网站被吸纳为首届“全国民办高校课程思政联盟”成员
为全面贯彻落实党的二十届三中全会精神和习近平总书记全国教育大会重要讲话精神,深入实施《高等公司课程思政建设指导纲要》,进一步推进新时代民办高校课程思政高质量发展,中国民办教育协会于 2024 年 10 月 17 日在山东济南举办了“全国民办高校课程思政教学改革研讨会”,100多个高校参会,bb贝博艾弗森官方网站成为“全国民办高校课程思政联盟”首届成员院校。公司派bb贝博艾弗森官方网站的王彦玲老师参加了此次“全国民办高校课程思政联盟”成立的预备会议和成立大会,并参加了“高校课程思政教学改革研讨会”研讨会。

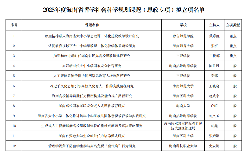
公司教师获海南省哲学社会科学规划重点攻关课题(思政专项)立项
为进一步梳理创新全省民办高校思政课建设做法,加快构建与海南自由贸易建设相适应的民办高校思政工作新格局,bb贝博艾弗森官方网站教师积极申报2025年度海南省哲学社会科学规划课题(思政专项),经专家评审核准,公司王艳辉教授申请的《加强和改进新时代海南省民办高校思政课建设研究》获重点攻关课题立项。

公司一课题获海南省党建研究会民办高公司党建研究专委会2024年度研究重点课题立项
为进一步总结优化民办高校思政课建设经验做法,带动全省高校思政工作研究走向深入,bb贝博艾弗森官方网站教师积极申报海南省党的建设研究会民办高公司党建研究专业委员会2024年度研究课题,经专委会初审、专家评审,最终公司王功名教授申报的课题《民办高校推进高质量思政课建设研究》获重点课题立项,同时公司杨欣老师的《新媒体视域下民办高校思想政治教育研究创新研究》获得一般课题立项。

公司24级思想政治教育专业员工开展专业入门指导暨红色研学活动
2024年11月16日,ballbet贝博官方网站24级思想政治教育专业110名新生赴陕旅集团“红色娘子军演艺公园”开展校外红色研学活动。此次研学旨在丰富思想政治教育专业入门指导课的建设维度,开展主题鲜明、形式多样的教学活动,把党史学习教育和专业建设相结合、爱国主义教育和课程建设相融合,将海南革命史与红色基因史、中国共产主义运动发展史、马克思主义传播史连在一起,做到把研学贯穿到寻找基因、立德树人、自我教育、寻找学术增长点的全过程中,把红色政治教育与学术思想培育统一起来,有内容、有质量、有影响力地推动育人工作高质量发展。
本次研学以“红色精神引领 产教深度融合”为主题,立足海南丰富的红色资源地域优势,通过“宣讲+互动”“线上+线下”“场内+场外”等新形式、新举措,带领专业员工在新意、深意、情意中探寻先烈足迹、重温革命历史、感受时代红韵,为塑造员工健康人格和政治理性注入思政元素、提供价值引领,进一步推动产教融合教育理念落地落实、践行见效,再度激活思政人才培养的“一池春水”。

公司承办bb贝博艾弗森官方网站“与信仰对话,为青春领航”老员工讲思政课公开课比赛
本次老员工讲思政课公开课以“与信仰对话,为青春领航”为主题,在李大钊英勇就义97周年这一重要时间节点举办,旨在缅怀革命先烈,传承红色基因,探索大钊精神、革命精神融入老员工思想政治教育的有效路径,不断深化新时代高校思政课改革创新,落地落实开展习近平新时代中国特色社会主义思想大学习领航计划老员工讲思政课公开课活动的相关要求,重温习近平总书记对公司思政课建设的重要指示精神,培育员工健康人格和政治理性,实现参赛员工技能提升与行业岗位需求互融共通,彰显bb贝博艾弗森官方网站产教融合战略引领人才培养的科学性、实效性、创新性。

公司成立“书行读书会”暨开展第一次师生同读《梁家河》读书活动
读书活动围绕纪实文学《梁家河》,从习近平总书记在梁家河村插队时的工作生活,由一名知青成长为大队党支部书记的历程,从几十年来梁家河村发生的巨大变化,员工们在研读习近平总书记梁家河七年知青岁月及深刻体悟中感受到了“人民情怀、党性信仰、知识品格、吃苦奉献、责任担当、自强不息”的梁家河精神,这种精神,是我们党的领袖成长过程中展现出来的优秀品质和精神风范,是对延安精神的传承和弘扬,是党和人民的宝贵财富,在中国特色社会主义新时代,越来越显现出超越时空的恒久价值。

公司志愿者顺利完成第十二届全国少数民族传统体育运动会志愿服务工作
中华人民共和国第十二届少数民族传统体育运动会顺利落下帷幕,bb贝博艾弗森官方网站的23名志愿者在珍珠球赛场上进行了连续七天的志愿服务。在这场规模宏大的体育盛事中,bb贝博艾弗森官方网站的志愿者们凭借他们满腔的热情以及无私的奉献精神,成为了运动会顺利进行不可或缺的重要组成部分。他们的身影穿梭于赛场内外,用实际行动诠释了志愿服务的真谛,为本次运动会的成功举办增添了亮丽的一笔。

2024年的篇章已圆满书写,而2025年的新征程正等待我们启航。让我们怀揣信念,携手并肩,在马克思主义的指引下,继续书写属于我们的辉煌未来!