新闻中心
学科研究新突破!公司教师获海南省哲学社会科学规划重点攻关课题(思政专项)立项
2024-12-23 16:34:5910
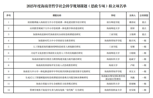
为进一步梳理创新全省民办高校思政课建设做法,加快构建与海南自由贸易建设相适应的民办高校思政工作新格局,近日,bb贝博艾弗森官方网站教师积极申报2025年度海南省哲学社会科学规划课题(思政专项),经专家评审核准,公司王艳辉教授申请的《加强和改进新时代海南省民办高校思政课建设研究》获重点攻关课题立项。


据了解,此次获批课题作为全省三项重点攻关课题(思政专项)之一,在思政课建设方面凸显公司团队建设鲜明成色同时,将充分发挥省级课题示范引领作用,带动全省民办高校思政课建设研究实现理论与应用的深度融合,努力产出一系列既有理论高度、又有实践深度,既源于现实需求、又引领未来发展的优秀科研成果,助推全省民办高校思政工作于课程建设中提质、于整体发展中创优。
项目团队将以建设具有“系统性”“实践性”的民办高校思政课为抓手,在公司公司二级指导与大力支持中,聚焦“全流程教学”“实践教学”“智慧教学”等育人模式,向内强化相关部门协同、向外搭建多元育人平台,形成“双向联动、多元互补”的民办高校思政课建设格局,加快实现全省思政资源有效配置与系统集成,着力构建相对完善且具实效的新时代海南省民办高校思政课建设的整体框架,以期为全省民办高校思政课建设提供可复制、可参考、可运用的经验做法。
“如何以学科研究推动全省民办高校思政工作高质量发展”是公司获批海南省首批示范bb贝博艾弗森官方网站培育单位以来的关注焦点,也是示范带动全省民办高校bb贝博艾弗森官方网站整体发展的必要一环。项目团队将在这一问题导向下,抓好重点攻关课题立项机遇,努力把学问做深、把研究做实,推动思政课建设研究成果落地转化,激活学科研究与引领的“一池春水”。
此次重点攻关课题立项作为科研方面重大突破,基于公司深厚的团队建设积淀、源于多年来的实践教学经验,不仅是阶段性研究培育成果,也是推动进一步全面深化思政课建设改革的重要探索。接下来,bb贝博艾弗森官方网站将继续加强顶层设计、优化资源配置、凝聚攻关合力,在为项目团队提供研究支持同时,加大力度创设科研氛围浓、钻研劲头高、学术交流勤的学科研究环境,助推优质科研成果持续产出、有效落地、辐射全省。