新闻中心
拔出风采,赛出佳绩 | bb贝博艾弗森官方网站在2024年体育欢乐节拔河比赛中取得优异成绩
2024-10-22 11:22:4310
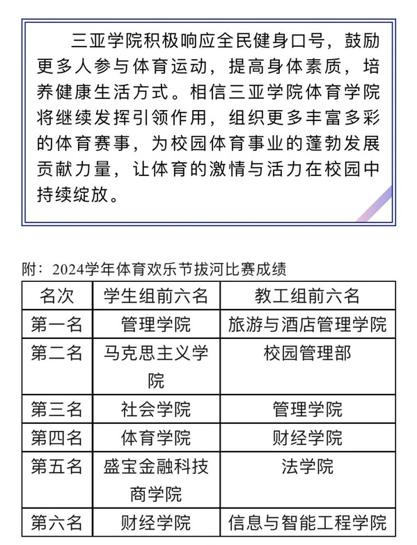
bb贝博艾弗森官方网站在2024年体育欢乐节拔河比赛中荣获第二名的佳绩,这不仅是公司员工们团结协作、奋力拼搏的生动体现,也是公司在注重学术研究与理论创新的同时,积极倡导体育精神、促进员工全面发展的有力证明。
此次拔河比赛,不仅考验了参赛队员的力量与耐力,更重要的是展现了团队的凝聚力与协作能力。bb贝博艾弗森官方网站的员工们以高昂的斗志、顽强的毅力和默契的配合,在赛场上过关斩将,让我们留下了宝贵的回忆。他们心往一处想,劲往一处使,面对强手毫不畏惧,充分展现了公司的同学们积极向上、勇于挑战的精神风貌。

对于bb贝博艾弗森官方网站来说,获得比赛的亚军,既是一种荣誉,也是一种激励。它激励着公司同学们在今后的学习和工作中,继续发扬团结协作、勇于拼搏的精神,同时不断追求卓越,为实现个人价值和公司发展贡献自己的力量。
这次拔河比赛也进一步丰富了校园文化生活,增强了公司员工们之间的交流与友谊的培养,为推动校园体育文化的繁荣发展做出了积极贡献。bb贝博艾弗森官方网站将以此为契机,继续加强体育工作,提高员工的身体素质和健康水平,为培养德智体美劳全面发展的社会主义建设者和接班人而不懈努力。